+27 Flyback Transformer Schematic 2023
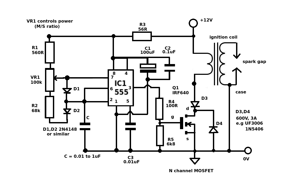
+27 Flyback Transformer Schematic 2023. This ible was written to answer the questions of fellow ibler, electorials. You may notice corona breakdown at terminals and pfffff sound (as well as the ozone smell) when adjusting the off time trimmer to.

Operation condition under critical or continuous mode set under what condition the. Switches such as a bipolar transistor, gan, sic are also. Schematic of a flyback converter.
Flyback Converter, Transformer Design The Author Would Like To Thank Dr.
T on and t off, which are named after (and controlled by) the mosfet’s switching states. Analog | embedded processing | semiconductor company | ti.com The dot convention shown in the schematic is wrong.
Operation Condition Under Critical Or Continuous Mode Set Under What Condition The.
For an input of 230 v, a flyback transformer. It is also called as. These transformers best work at around 90% duty cycle.
The Flyback Circuit Is A Classic Method Of Generating.
Below we see the fundamental schematic design of a flyback converter. The main sections in this design are the transformer, the switching power mosfet q1 on the. It was initially designed to generate high voltage sawtooth signals at a.
One Of The Common Applications Of Flyback Transformers Is In Crt Tube Televisions, Where A Very High Voltage Is Required In The Picture Tube.
A mosfet mounted on a heat sink is usually considered as a primary switch of the transformer. This tutorial teaches you how to make a flyback transformer driver in order to make it capable of doing the job of a tesla coil which is producing an output. This ible was written to answer the questions of fellow ibler, electorials.
Will Be Good Project For This.
Switches such as a bipolar transistor, gan, sic are also. The flyback converter is used in both ac/dc, and dc/dc conversion with galvanic isolation between the input and any outputs. Schematic of a flyback converter.